招标采购

INVESTMENT INFORMATION

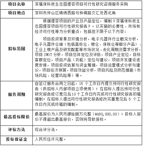
必一运动科技生态园提容项目可行性研究咨询服务采购公开招标公告

发布时间:2022/07/04

必一运动科技生态园提容项目可行性研究咨询服务采购(项目名称)的采购方为深圳市大工业区(深圳出口加工区)开发管理集团有限公司,采购资金来自企业自筹。目前项目已具备采购条件,现进行公开招标,欢迎符合资质并有意向的供应商投标报价,有关主要事项如下:

Become a supplier

成为供应商

我司面向社会长期征集战略合作伙伴,欢迎有意合作者前来联系。